open
¿Cómo puede usarse internet para mejorar la vida de las personas? APC envía artículos, recursos e información sobre nuestro trabajo dos veces por mes.

Intermediary liability: The process of law making in Nigeria

As part of our work on intermediary liability in Nigeria, APC and Paradigm Initiative developed this reference text, which will be used as an input in workshops to advocate for best practice in internet intermediary regulatory measures in Nigeria. Currently, there is a pressing need to understand the legal mechanisms in the country since policy makers are currently debating a proposed Copyright Amendment that will impact the legal ecosystem around the issue.

In Nigeria, the National Assembly is responsible for making laws. As the legislature proposes the introduction of liability to internet intermediaries through the Copyright Amendment bill, it is imperative to understand how laws are made in Nigeria. This would enable stakeholders understand the process of law making, and how best to advocate.

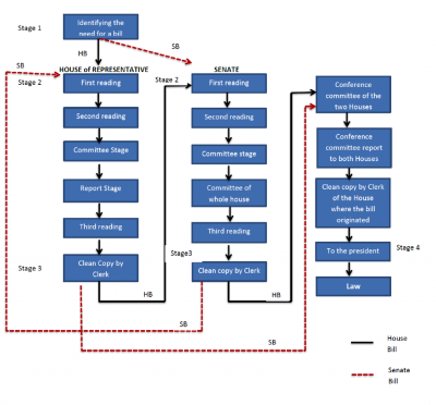
Nigeria operates a bicameral system of registration which consists of a lower and upper House. Both House members come in through elections. However, at the federal level, the lower House is known as the House of Representatives while the upper House is known as the Senate.

Before an item of legislation becomes a law, it exists as a bill proposed to National Assembly. A bill is a proposal for a new law, or a proposal to change an existing law. In a presidential system of government, the processes of law making generally requires a long period of deliberation and consideration of the many interests and implications of the bill.

A bill must pass four stages and receive three readings before it can be passed into law. However, this is not applicable to all circumstances and bills (as seen in Executive bills). These stages take place in both the lower and upper House of Assembly.

The first Stage involves identifying the need for a bill; this can also be called the proposal stage. In the next stage, the bill is introduced to either the upper/lower House of Assembly without debate for first reading. Thereafter, a second reading is carried out at an announced date. Here the purpose/reason of the proposed bill is explained, and there is a general debate on the bill by the House.

After the introduction of the bill, a Committee of the House meets to have a detailed examination and debate on the bill, after which amendments are made. All amendments made are done in line with, and is relevant to the principle and subject matter of the bill as agreed on at the second reading stage.

The bill is tendered by the House committee along with its amendments to the House, where it is read a third time. Thereafter, the House is asked to vote on the bill. Once the bill is passed by the House in which it was introduced, a clean printed copy of it containing the various amendments is signed by the Clerk and endorsed by the Speaker/Senate President. The copy is then forwarded to the Clerk of the other House (Rep/Senate) for consideration.

In the other House (Representative/Senate), the bill goes through the same process of first and second reading, committee review, and third reading. If there is there is disagreement between the Houses concerning the bill, a Conference committee of the two Houses meets to deliberate on the areas of disagreement.

Afterwards, Conference committee report is sent to both Houses for consideration. If both Houses approve the bill, all the original papers of the bill are sent to the clerk of the House where the bill originated. The clerk then puts together all the amendments and produces a clean copy of the bill which is sent to the President for his signature. The president then assent the bill into a new law by giving the President’s seal of approval. Once it is law, the bill becomes an act.

However, the National Assembly is empowered by the Constitution to overrule the veto of the President. If, after 30 days, the president refuses to sign the bill, and the National Assembly is not in support of the President’s reluctance. The two Chambers can recall the bill and re-pass it. If the bill is passed in the form it was sent to the President by two thirds (majority) in both chambers, the bill automatically becomes law even without the signature of the president.

Your rating: Ninguno Average: 4 (1 vote)

Registrarse en APC.org